angeregt durch diesen Thread im AAA von Winvieh werde ich mir die Tage mal diesen PrePre für Kurzschlussbetrieb des MCs bauen.
Die Fakten sind ja seit Carlos Candeias hinläglich bekannt.
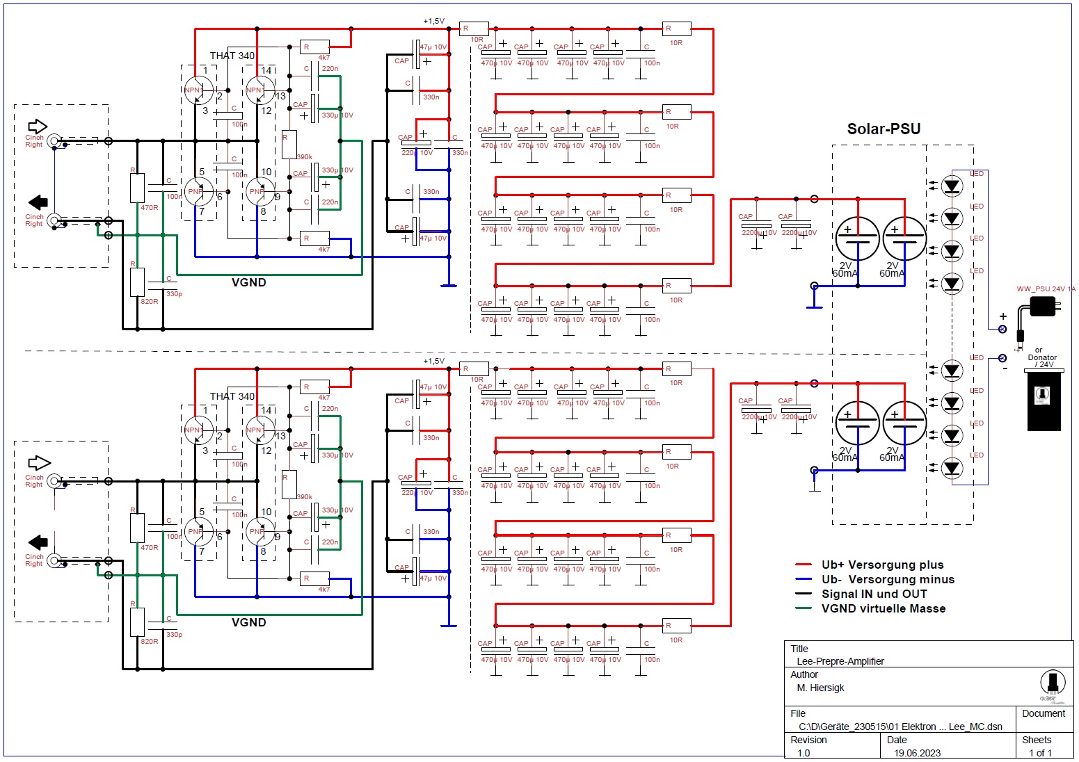
Meine Version des Schaltplans mit Anbindung des PV-Netzteils. Die Widerstande im NT müssen noch dimensioniert werden, die Solarzellen kommen diese Woche.

Für den Test hab ich mir ein 1-seitiges Layout gestrickt und anstelle der Batterie soll das PV-NT der Hiraga zum Einsatz kommen.


LG
Martin